
💔 給正在經歷感情混亂的妳
為什麼妳那麼努力
最後受傷的總是妳?
妳以為 是運氣不好
其實是妳看不見的情感慣性在作祟
這不是 3 分鐘的網路娛樂測驗
用一份報告的時間
瞭解妳內心深處 真正的情感需求
換來不再愛錯的清醒

SELONE 理想情感理解分析 5.0 ⭐⭐⭐⭐⭐ (237)
✔️ 這些,妳中了幾個?
🔲 深夜的強迫症
忍不住點開他的社群軟體。分析他每一則動態、每一句歌詞含義,猜測那個新女生是誰。妳討厭這樣神經質的自己,但妳更怕錯過他任何一點消息。
🔲 突然的回憶突襲
照片裡的你們笑得那麼甜。明明曾經是最親密的人,怎麼一轉眼就成了最熟悉的陌生人?妳捨不得刪,卻也不敢看。
🔲 無限的後悔
「如果我不那樣鬧,他是不是就不會走?」 妳寧願把錯都攬在自己身上, 以為只要自己夠努力,就能換回一個重來的機會。
🔲 連呼吸都覺得痛
早上睜開眼,巨大的空虛感像石頭一樣壓在胸口。想到又要面對沒有他的一天,光是「維持正常」就花光了妳所有的力氣。
🔲 擔心下一次的循環
快樂好像死掉了。為了愛他,妳把脾氣磨沒了,把快樂弄丟了。最可怕的不是失去他,而是在那之後的生活
在這個世界上,有超過 1,000,000+ 人
此刻正和妳經歷著同樣的混亂。
現在叫妳放下
是對妳最大的殘忍
妳現在需要的不是遺忘, 而是「被徹底的理解」。
為什麼妳會愛得這麼痛?為什麼明明知道不適合,卻還是離不開?
如果只是想討拍,找朋友聊聊就好。
但如果你想「根治」這種輪迴......
讓 Selone 接手吧
我們不熬雞湯,也不說教。只是靜靜地陪妳,把散落一地的碎片, 一片片拼回來。
找回那個「完整的自己」
是妳對逝去的感情,最好的交代。
SELONE
理想情感理解分析
—— 關於愛情,妳需要一份精準的導航。

01|情感理解問答(約 60 分鐘)
106 道直擊內心的深度提問,系統化理解妳的價值觀、憂慮、渴望與模式。
從妳模糊的感覺中,問出深層的「情感需求」,讓我們能瞭解那些 連妳自己也未曾梳理過 的真實自我。
02|多維度理解分析系統
透過語意模型進行多層次的交叉分析,除了清楚讀懂了妳的回答,也把深層的情感需求轉譯成深度洞察。
最後再由專業分析師進行校準,確保分析結果比妳的主觀感覺更客觀精準。
03|理想關係契合度報告(見下頁)
最終我們將為您製作針對「情感關係」的指南,一份長達約15頁的專屬報告:
從 妳的核心特質、適合的理想伴侶、理想關係的情境模擬、避坑警示伴侶 到 能辨識理想伴侶的信號。
帶妳預見那個真正適合妳的關係長什麼樣子,這像是妳的「理想關係導航」,為妳在現實關係中對照使用。
理想關係契合度報告
—— 三個解析層次,一份清晰可見的關係藍圖








第一層:看懂自己
01|情感雷達圖 與 核心特質
這份報告的第一步,是幫你撕下社會化的標籤,看見靈魂深處的真實需求。透過「八大維度情感雷達圖」我們數據化妳的價值觀 。
看見矛盾與反差:妳可能在工作上是個決斷的女強人,但在親密關係中,卻是一個渴望每天擁抱、對誠實有潔癖的小女孩 。
精確的自我理解說明書:我們不講模稜兩可的運勢,而是直接點出妳的核心特質。
例如:「親密需求」高達 92 分,意味著「遠距離戀愛」或「獨立型伴侶」會讓妳痛苦,妳需要的是高濃度的肢體接觸。
妳不需要改變自己去迎合市場,妳只需要確認自己的形狀,才能找到對應的拼圖。
一切的混亂,往往源於不了解自己內心真正的優先順序。
先理解自己內心的優先順序,才不會拿著錯誤的地圖,去找對的人。
第二層:鎖定對象
02|理想伴侶藍圖 與 關係預演模擬
根據妳的核心特質,我們描繪出適合妳的「理想伴侶」。
我們不只告訴妳伴侶特質「他是一個不吝嗇表達愛意的人,......。」
更直接模擬未來互動的畫面:妳們吵架時、低潮時,這樣的他會說什麼話、做什麼事來接住妳?
一場未來的預演,讓妳不再用「試錯」來換取經驗。
這是愛情的試穿間。在投入感情之前,先看到這段關係的「高清預告片」。
第三層:實際辨識
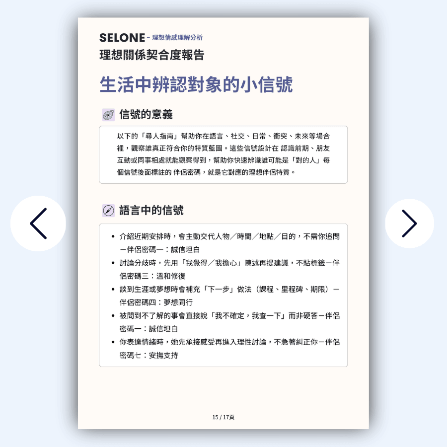
03|日常識別信號 與 避坑警示伴侶
不只是紙上談兵,我們給妳強大的信號。列出具體的觀察指標:他在點餐時怎麼做?他在朋友面前怎麼介紹妳?讓妳擁有識別的信號。
同時我們根據妳的核心特質,列出妳不該碰的危險警示類型。
例如:對於無法忍受冷暴力的你,「迴避型伴侶」就是你的劇毒。只要發現他吵架會關機消失,請立刻止損,不要浪費時間 。
【 對照這份清單,在認識的前期,妳就能知道他是不是對的人。】
SELONE 理想情感理解分析
5.0 ⭐⭐⭐⭐⭐ (237)
➢ 情感理解問答:
✔️ 深度自我情感理解.................. 價值1498
➢ 多維度理解分析系統:
✔️ 高密度分析自我...................... 價值1298
➢ SELONE 理想情感契合度報告:
✔️ 一眼看懂你的全貌......................價值498
✔️ 核心人格特質地圖........................價值1698
✔️ 理想伴侶藍圖..................................價值1698
✔️ 如果在一起,會是什麼樣子...價值598
✔️ 提早避開的相處陷阱...................價值1698
✔️ 生活中辨認對象的小信號........價值1698
✔️ 專屬給你的愛情指引......................價值198

限時活動:當累積用戶超過特定門檻後,價格將調整至下一階段。
💬 很多人會問我們:
Q1:如果收到報告後,我覺得「這根本不是我」怎麼辦?
Q2:我填寫的內容很多隱私,會被別人看到嗎?
Q3:這份報告能幫我挽回前任嗎?
Q4:一定要填 106 題嗎?中間能不能中斷?
Q5:這跟 MBTI 或心理測驗有什麼不同?
Q6:這套分析適合我嗎?
最壞的情況是
妳也完全沒有損失
—— 100% 無條件退款保證
我們知道,要把內心交給陌生人需要勇氣。因此,我們承擔所有風險。
如果妳收到報告後,覺得內容空泛、不準確,或者覺得我們沒有真正讀懂妳,只要在 7 天內寫信給我們,不需要任何理由,我們將全額退還 NT$999。
這除了是給妳足夠的保障,也源於我們對 Selone 分析系統的絕對自信。
我們不怕被懷疑
我們只想幫助妳不再懷疑自己。
為了給妳最精準的導航
我們堅持卓越品質
每日限額10份
真正的理解無法量產。每一份 Selone 報告,都需要分析師針對數據進行雙層邏輯檢視,拒絕全自動生成的罐頭文字。
為了確保品質,如果當日 10 份名額額滿,將自動順延至明日份名額。
(這意味著越晚下單,您收到報告的時間可能會越久。)
批次交付制度
報告於每週一與週四批次寄出
📍上半週完成 (週一/週二/週三)→ 將於週四寄出。
📍 下半週完成 (週四/週五/週六/週日)
→ 將於週一寄出。
不管今天是星期幾,妳都該現在開始?
情況 A:現在立刻行動 順利擠進今日前 10 名 ➔ 鎖定當次的交付名額
情況 B:猶豫了 1 小時... 掉出當日前 10 名 ➔ 順延至隔日名額 ➔ 有可能掉到下次 / 下下次的交付名額
情況 C:想說「明天再填」這是最危險的賭注。因為「明天」的名額,要消化「今天延誤的人」加上「明天新來的人」。
競爭會比當天更激烈。一旦隔天也額滿,妳就會像骨牌一樣被一路往後推。
那些以為走不出來的人都被 Selone 理解了
—— “他們的故事,也可能是妳的未來”

(真實評論,示意照片)
“報告精準到讓我起雞皮疙瘩,知道自己真正的情感需求後,我真正的理解了自己。一個月後我就遇到了現在的男友了!”
⭐⭐⭐⭐⭐
— 28歲 李小姐 金融業

(真實評論,示意照片)
“我以前都憑感覺談戀愛,每次都走錯路😂 而報告指出我在金錢觀和衝突處理上的盲點,這讓我重新建立了我的行為。”
⭐⭐⭐⭐⭐
— 32歲 陳先生 工程師

(真實評論,示意照片)
“最棒的是,報告告訴我哪些對象應該要避開,我覺得這省下了我很多可能會浪費掉的時間!真心推薦❤️❤️”
⭐⭐⭐⭐⭐
— 24歲 王小姐 設計師
明天早上醒來,妳想面對哪一種感覺?
A. 繼續在焦慮中醒來,拿起手機檢查有沒有他的訊息,然後再次失望。
B. 在平靜中醒來,手裡握著一份導航地圖,清楚知道下一步該往哪走。
妳可以讓時間過去,
繼續告訴自己「我會慢慢變好」。但妳知道的,時間從來不會治癒
完全的理解才會。
如果妳現在猶豫,可能要等到下一批次(3~4天後)才能開始妳的旅程。但親愛的,妳的心碎已經等得夠久了。現在就給自己一個被接住的機會。
Selone|讓理解成為愛情的起點
💌 每日限量 10 份 · 批次寄送報告
© 2025 Selone. All rights reserved.















